PROGETTI UNIVERSITARI

PROGETTI UNIVERSITARI

I PROGETTI PRESENTATI DI SEGUITO SONO STATI SVILUPPATI DURANTE LA FREQUENTAZIONE DEI CORSI UNIVERSITARI CON L’OBIETTIVO DI ACQUISIRE E CONSOLIDARE LE COMPETENZE PROGETTUALI, STRATEGICHE E OPERATIVE RICHIESTE A UN PROFESSIONISTA DELLA COMUNICAZIONE.

PROGETTO 1

-

PROGETTO 1 -

01 SITO IKEA SKÅLBODA

Progetto 1
Progetto 1
Progetto 1
Progetto 1
Progetto 1
Progetto 1

IL PROGETTO HA PREVISTO LA PROGETTAZIONE E LO SVILUPPO DI UN SITO WEB DEDICATO AL LANCIO DI UNA NUOVA COLLEZIONE SPECIALE IKEA, CON L’OBIETTIVO DI SUPPORTARNE LA COMUNICAZIONE E LA PROMOZIONE ONLINE.

L’INTERO PROCESSO È STATO SVILUPPATO SEGUENDO LE FASI DI UX/UI DESIGN, CON PARTICOLARE ATTENZIONE ALL’USABILITÀ, ALLA SEMPLICITÀ DI NAVIGAZIONE E ALLA COERENZA VISIVA E COMUNICATIVA CON IL PRODOTTO E CON IL BRAND DI RIFERIMENTO. IL SITO È STATO REALIZZATO ATTRAVERSO LA PIATTAFORMA WORDPRESS.

PROGETTO 2

-

PROGETTO 2 -

02 totem xylos

Progetto 2
Progetto 2
Progetto 2

IL PROGETTO È STATO REALIZZATO CON L’OBIETTIVO DI PROGETTARE E SVILUPPARE UN TOTEM INTERATTIVO FUNZIONANTE ATTRAVERSO L’UTILIZZO DI CODICE HTML E CSS. ANCHE IN QUESTO CASO È STATO SEGUITO L’INTERO PROCESSO DI UX/UI DESIGN, A PARTIRE DALL’ANALISI DEL BRIEF FINO ALLA DEFINIZIONE DELL’INTERFACCIA.

IL PROGETTO SI BASAVA SU UN CONCEPT SPECIFICO, OVVERO LA CREAZIONE DI UN TOTEM DESTINATO A GUIDARE I TURISTI ALL’INTERNO DI UN MONDO ALIENO, CON PARTICOLARE ATTENZIONE ALLA CHIAREZZA DELLE INFORMAZIONI, ALL’USABILITÀ E ALLA COERENZA VISIVA DELL’ESPERIENZA.

PROGETTO 3

-

PROGETTO 3 -

03 rebranding rinaldi group

Progetto 3
Progetto 3

IL PROGETTO È STATO REALIZZATO CON L’OBIETTIVO DI ANALIZZARE IN MODO APPROFONDITO LA STRUTTURA DEL BRAND RINALDI GROUP, INDIVIDUANDO LE PRINCIPALI CRITICITÀ LEGATE ALLE PERFORMANCE DELL’IDENTITÀ DI MARCA.

A PARTIRE DA UN’ANALISI DELL’ARCHITETTURA ESISTENTE, SONO STATE ESPLORATE E SVILUPPATE POSSIBILI STRATEGIE DI OTTIMIZZAZIONE E SOLUZIONI DI RIORGANIZZAZIONE DEL BRAND, INTEGRANDO ANCHE CONSIDERAZIONI SULLA COMUNICAZIONE E SUI TOUCHPOINT, AL FINE DI MIGLIORARE COERENZA, POSIZIONAMENTO ED EFFICACIA COMPLESSIVA.

PROGETTO 4

-

PROGETTO 4 -

04 build a brand from scratch

Progetto 4
Progetto 4
Progetto 4

IL PROGETTO È STATO SVILUPPATO A PARTIRE DA ZERO CON L’OBIETTIVO DI CREARE UN BRAND NEL SETTORE DEGLI INTEGRATORI, SEGUENDO TUTTE LE FASI DEL PROCESSO DI COSTRUZIONE DI MARCA.

IL LAVORO HA COMPRESO LA DEFINIZIONE DEL NAMING, LA PROGETTAZIONE DEL LOGO, LO SVILUPPO DELLE STRATEGIE DI POSIZIONAMENTO, IL PACKAGING, LA COMUNICAZIONE E LA DEFINIZIONE DELLA RESA GRAFICA, CON L’OBIETTIVO DI REALIZZARE UN BRAND COERENTE, RICONOSCIBILE E FUNZIONALE NEL MERCATO DI RIFERIMENTO.

PROGETTO 5

-

PROGETTO 5 -

05 APPLICAZIONE FOODIST

Progetto 5
Progetto 5
Progetto 5
Progetto 5
Progetto 5
Progetto 5
Progetto 5
Progetto 5
Progetto 5
Progetto 5

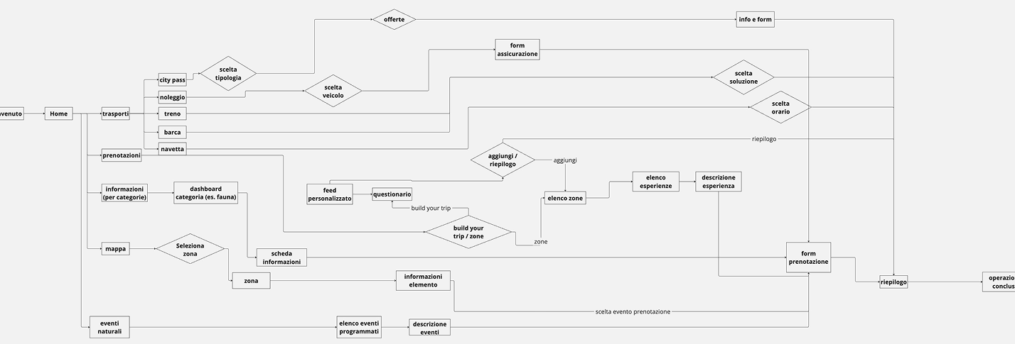
IL PROGETTO È STATO REALIZZATO NELL’AMBITO DELLA DISCIPLINA DI INTERACTION DESIGN. É STATO SEGUITO UN PROCESSO DI RICERCA E PROGETTAZIONE UX/UI, È STATA SVILUPPATA UN’APPLICAZIONE FINALIZZATA A MIGLIORARE IL RAPPORTO TRA CAREGIVER E PERSONE ANZIANE, ATTRAVERSO LA PROGETTAZIONE DI UN SISTEMA DEDICATO ALLA GESTIONE E AL MONITORAGGIO DEI PASTI, CON PARTICOLARE ATTENZIONE ALLA SEMPLICITÀ D’USO E ALL’ACCESSIBILITÀ.

PROGETTO 6

-

PROGETTO 6 -

06 PROGETTO ALPESWINE

Progetto 6
Progetto 6
Progetto 6
Progetto 6

QUESTO PROGETTO RAPPRESENTA IL LAVORO DI TESI DI LAUREA E HA PREVISTO IL REBRANDING DI UN’AZIENDA DI RIVENDITA DI VINO B2B.

L’INTERVENTO HA COMPRESO LA REVISIONE DEL POSIZIONAMENTO E DELLE STRATEGIE DI COMUNICAZIONE DEL BRAND, IL RINNOVO DEL LOGO E DELL’IDENTITÀ VISIVA DEL MARCHIO, LA PROGETTAZIONE E REALIZZAZIONE DEL SITO WEB ATTRAVERSO LA PIATTAFORMA WORDPRESS E, INFINE, L’IMPLEMENTAZIONE DELLE STRATEGIE SOCIAL A SUPPORTO DELLA NUOVA IDENTITÀ DI MARCA.